漯河食品职业学院是经河南省人民政府批准、国家教育部备案成立的全国唯一的食品类普通高等职业院校,主要为漯河中国食品名城和河南省食品产业培养急需的高素质技能型人才。学院是“全国职业教育先进单位”、“国家级重点职业院校”和“河南省食品职业教育集团”牵头组建单位,也是河南省职业教育攻坚计划和漯河市职业教育攻坚“双十工程”计划重点建设学校、“河南省高等职业教育特色校建设单位”。
学院热忱欢迎优秀人才来校施展才华、共创佳绩。
二、 招聘原则和办法
招聘工作坚持公开、平等、竞争、择优原则,采取公开报名、考核和择优聘用的办法进行,通过资格审查、面试和考核等程序面向社会公开招聘高层次人才。
三、招聘对象基本条件
(一)遵守中华人民共和国宪法、法律和法规;
(二)遵守纪律、品行端正,具备良好的职业素质;
(三)具有招聘岗位所需的学历、资历、专业、任职资格、职业(执业)资格及技能要求;
(四)具有适应岗位要求的身体条件;
(五)具备岗位所需的其他条件。
四、招聘对象及相关待遇
(一)学术领军人才
国家“千人计划”入选者、“国家特支计划”领军人才、“长江学者”特聘教授、国家自然科学基金杰出青年科学基金获得者以及海内外具有与此相当学术地位和成就的专家学者。学术领军人才可不受学历、专业技术职务、资历、业绩、年龄等条件限制。学院鼓励学术领军人才带领团队引进,并给予特定的引进政策,待遇面议。
(二)高级职称人才
1、年龄不超过65周岁;
2、具有副高以上专业技术职务。
待遇面议。
(三)硕士学历研究生教师
1、年龄一般不超过35周岁;
2、具有硕士学历、学位;
3、本、硕专业一致或相近,具有高校教师资格证、中级以上教育系列职称和中级职业技能资格证书的优先录用。
待遇面议。
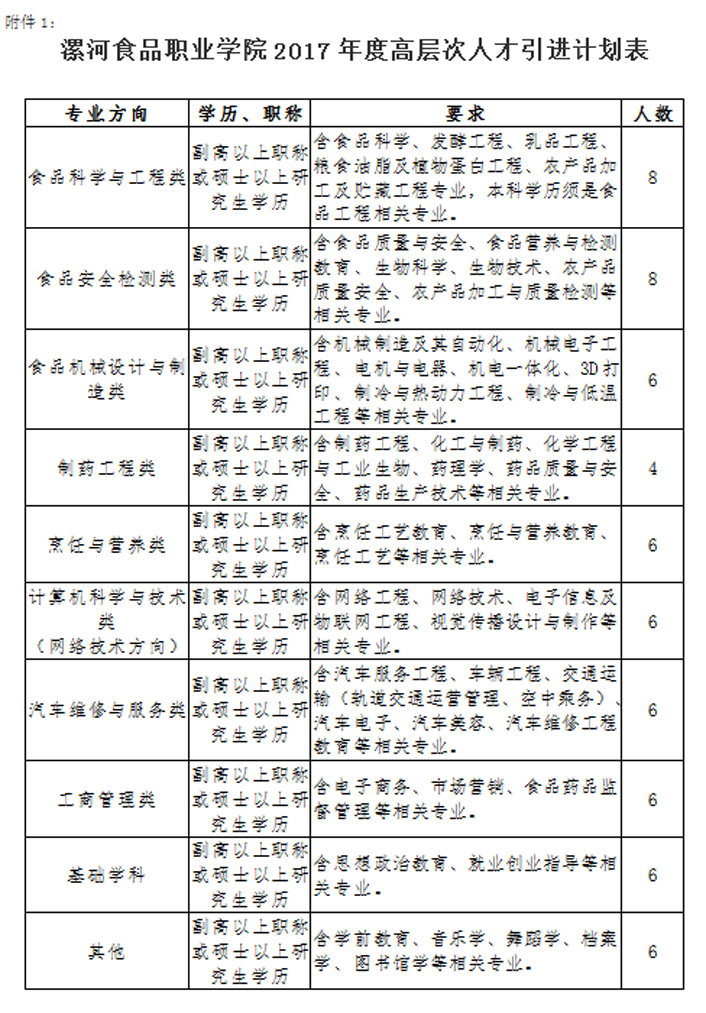
五、招聘计划
详见《漯河食品职业学院2017年度高层次人才引进计划表》(附件1)
六、招聘程序
(一)、报名
报名时间:2017年6月9日下午5:30前。
报名办法:请将个人简历电子稿、《漯河食品职业学院高层次人才引进登记表》(附件2)及相关证书(本人身份证、户口本、毕业证书、学位证书等)扫描件发送至学院人事处邮箱(lszyrsc@126.com)。邮件主题请标明“应聘岗位+姓名+毕业学校+学历+专业”。
(二)、资格审查
院方人事部门根据应聘人员发送的《漯河食品职业学院高层次人才引进登记表》及相关证书扫描件进行资格审查。资格审查通过后在学院官网公布,并通知试讲时间。
学术领军人才、副高以上职称人员直接进入面试。其他人员需经过试讲环节通过后进入面试。试讲时间另行通知。
(三)、试讲
试讲人员需按学院安排时间、地点参加试讲。试讲考察内容包括:形象气质、语言表达、专业素质、教学方法等四个方面。
(四)、面试
应聘人员通过资格审查、试讲环节后参加学院招聘领导小组的面试。面试时请携带本人相关证书原件及3张1寸免冠照片。不按时参加面试的视为放弃招聘资格。
(五)、录用
通过资格审查、试讲、面试环节后,由学院人事处办理录用手续,签订劳动合同,一经录用,学院负责办理五险一金等社保手续,落实各项待遇。
七、联系地址和联系方式
联系地址:漯河市郾城区牡丹江路1号漯河食品职业学院人事处(学院综合楼508)
联系电话:0395-5831006
联系人: 黄老师 13939570726 于老师 15039502088



学校官方微信
学校官方微博