williamhill英国官网
|
学校官方微信
首页
处室简介
文件通知
科研动态
科研平台
知识产权
学风建设
相关政策
首页
>
教研科研
>
文件通知
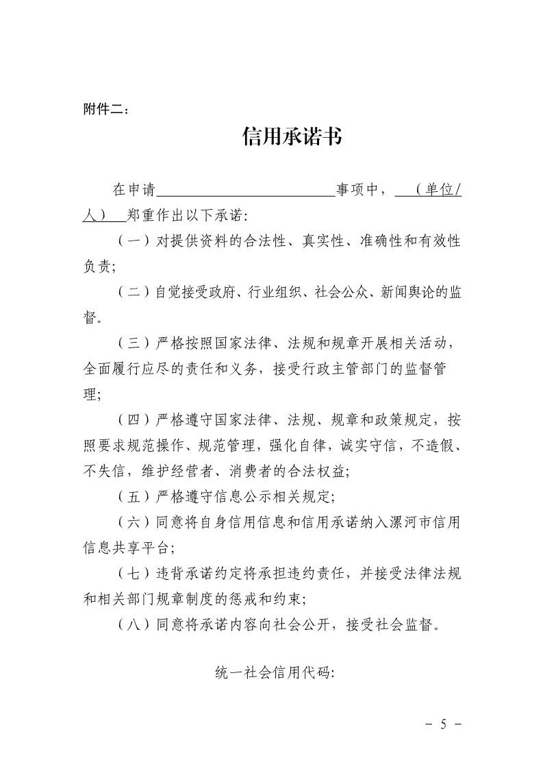
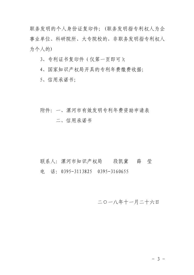
关于组织申报2018年度有效发明专利年费资助的通知
发布日期:2018-11-28 09:01
浏览量:
上一篇:
关于开展第四届漯河市优秀青年社科专家 评选工作的通知
下一篇:
关于组织申报2018年度专利资助项目的通知
热门文章
关于开展 2024 年度河南省高校人文社会科学优秀成果评定工作的通知
关于组织申报第五届河南省专利奖的通知
关于开展 2026 年度河南省高等学校哲学社会科学研究重大项目申报工作的通知
关于开展2026年度河南省教育强省专项研究项目申报工作的通知
河南省教育厅办公室关于申报2026年度河南省高等学校重点科研项目计划的通知
关于推荐申报2025年全省普通高校就业创业课题的公示
关于开展河南省教育科学规划2025年度一般课题申报工作的通知
关于2025年度教育部人文社会科学研究一般项目申报工作的通知
友情链接